Модуль усилителя AD620 предназначен для усиления небольших сигналов как переменного, так и постоянного тока, поступающих от аналоговых датчиков или тензодатчиков (датчики веса) в диапазоне от 100 мкВ до 300 мВ. С помощью данного устройства появляется возможность преобразовать напряжение сигнала, чтобы его можно было считывать с помощью микроконтроллеров или входных контактов отладочных плат.
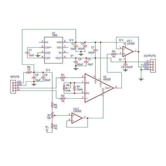
Электронная схема модуля представлена в виде усилителя AD620, преобразователя напряжения 7660, операционного усилителя LM358 и прочей обвязки. Питание на устройство подается через выводы VIN и GND в диапазоне от 3.5 до 10 В. Через контакты S+ и S- вам нужно подключить сигнал, напряжение которого необходимо преобразовать. Входы оснащены резистором серии 1 кОм для ограничения входного тока до безопасного уровня.
Коэффициент усиления (от 1.5 до 1000 раз) регулируется вручную с помощью встроенного подстроечного резистора 104 с номиналом в 100 кОм. Поворот по часовой стрелке увеличивает значение усиления. Для настройки смещения используется другой подстроечный резистор с численным обозначением 103. Потенциометр с номиналом сопротивления 10 кОм позволяет регулировать входное напряжение на усилителе LM358. Различные варианты подключения модуля в электрическую схему представлены ниже:
Технические характеристики:
Регулировка усиления: 1.5…1000 крат
Полоса пропускания: 120 кГц (при усилении в 100 крат)
Входное напряжение: 100 мкВ…300 мВ
Выходное напряжение: до 2 В
Рабочее напряжение: 3.5…10 В


